
红星资本局12月5日消息,今日V交易网,贵州省工商联工作人员向红星资本局确认,贵州茅台(600519.SH)原董事长张德芹已赴贵州省工商业联合会上任,分管党组工作。

张德芹 图据贵州茅台官方微信公众号
据红星资本局此前报道,10月25日上午,茅台集团宣布V交易网,张德芹不再担任茅台集团董事长职务,另作他任。
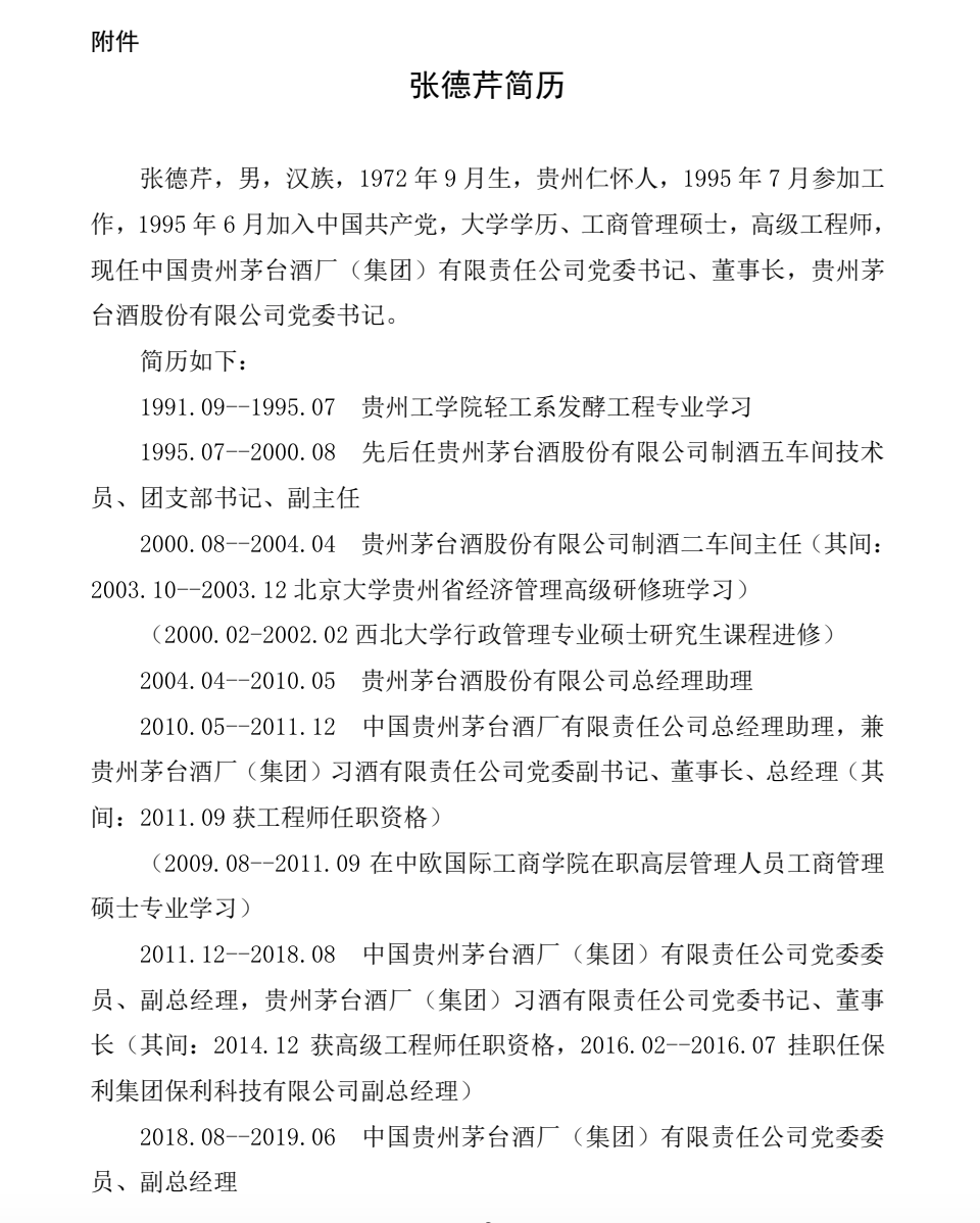
简历资料显示,张德芹出生于1972年9月,贵州仁怀人,在茅台集团工作多年,还曾两度掌舵习酒。
2000年8月-2004年4月,他曾任贵州茅台酒股份有限公司制酒二车间主任;2004年4月-2010年5月,任贵州茅台酒股份有限公司总经理助理;2010年5月-2011年12月,任中国贵州茅台酒厂有限责任公司总经理助理,兼贵州茅台酒厂(集团)习酒有限责任公司党委副书记、董事长、总经理;2011年12月-2018年8月,任中国贵州茅台酒厂(集团)有限责任公司党委委员、副总经理,贵州茅台酒厂(集团)习酒有限责任公司党委书记、董事长;2018年8月-2019年6月,任中国贵州茅台酒厂(集团)有限责任公司党委委员、副总经理。


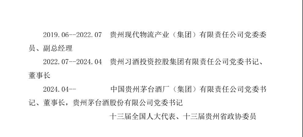
此后V交易网,张德芹曾短暂离开酒行业,调任贵州现代物流产业集团党委委员、副总经理,于2022年再度回归习酒。2024年4月,张德芹接任丁雄军,成为茅台集团董事长及上市公司贵州茅台董事长,在任时间一年半。
记者 程璐洋
编辑 侯春萍 陶玥阳
红星资本局原创推荐阅读


海量资讯、精准解读,尽在新浪财经APP
配配网提示:文章来自网络,不代表本站观点。